Copyright © 2022 Foshan MBRT Nanofiberlabs Technology Co., Ltd All rights reserved.Site Map
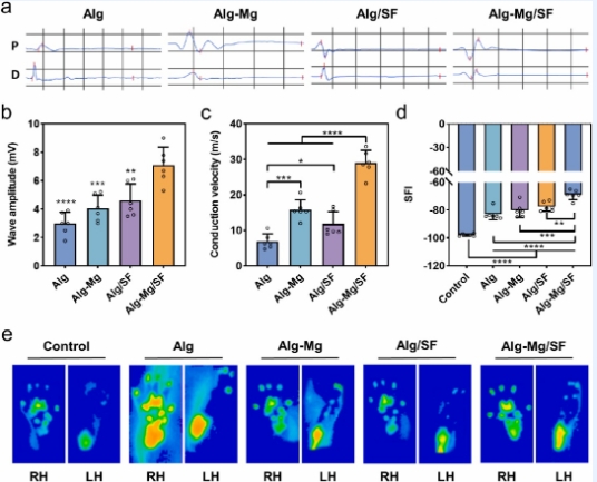
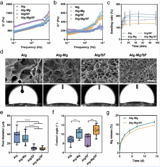
Functionalization of biomaterials: The cell-adaptive hydrogel (Alg-Mg/SF) developed by Professor Bian Liming's team achieves effective repair of peripheral nerve damage by integrating silk fibroin (SF) and dynamically cross-linked biphosphorylated alginate networks. Electrospinning technology can also prepare high-performance biomaterials. By precisely controlling the diameter, porosity and composition of the fibers, nanofibers with high specific surface area and excellent mechanical properties are developed, which are widely used in tissue engineering, drug delivery and nerve regeneration.
Development of multifunctional materials: The research of Professor Bian Liming's team demonstrated that the osteogenic and nerve regeneration abilities of silk fibroin can be enhanced by modifying them with bifunctional peptides. Electrospinning technology has also developed fiber materials with core-shell structures and multifunctionality through a variety of innovative methods (such as coaxial electrospinning and emulsion electrospinning), which are used in drug delivery, tissue engineering and energy storage.
Preparation of high-performance fiber materials:
Electrospinning technology can prepare nanofibers with high specific surface area and excellent mechanical properties by precisely controlling the diameter and composition of the fibers. This is similar to the hydrogel prepared by Professor Bian Liming's team using composite silk fibroin and dynamic cross-linked networks, both emphasizing the versatility and application potential of the material.
Biocompatibility and environmental friendliness:
In the research of Professor Bian Liming's team, silk fibroin, as a natural material, has good biocompatibility and degradability. Electrospinning technology is also widely used in the biomedical field, using natural polymers (such as chitosan and collagen) to prepare fibers for tissue engineering and drug delivery, with similar biocompatibility and environmental friendliness.

Development of high-performance biomaterials:Electrospinning technology can be applied to the preparation of composite silk fibroin and dynamic cross-linked networks, and the performance of hydrogels can be further improved by precisely controlling the diameter and composition of the fibers. For example, core-shell fibers are prepared using coaxial electrospinning technology, and silk fibroin is wrapped in a dynamic cross-linked network to improve the stability and functionality of the material.
Innovative application of multifunctional fiber materials: Combine the versatility of electrospinning technology to develop fiber materials with multiple functions. For example, drugs or bioactive molecules are embedded in silk fibroin fibers for nerve regeneration and drug delivery.
Optimization and standardization of process parameters: In-depth study of the synergistic mechanism between electrospinning technology and composite silk protein material preparation process, and optimization of process parameters such as voltage, flow rate, collection distance, etc. Establish a standardized process flow to ensure the stability and consistency of material performance, and provide reliable technical support for the commercial production and application of biomaterials.
Neuroregeneration and tissue engineering: The hydrogel prepared by Professor Bian Liming's team through composite silk protein and dynamic cross-linking network was successfully applied to the repair of peripheral nerve injury, demonstrating its application potential in nerve regeneration and tissue engineering. Electrospinning technology can also be used to prepare similar biomaterials, and high-performance nerve regeneration materials can be developed by precisely controlling the composition and structure of the fibers.
Drug delivery and tissue repair: Electrospinning technology has a wide range of applications in the fields of drug delivery and tissue repair. For example, core-shell structured fibers are prepared by coaxial electrospinning for controlled drug release and tissue regeneration. This technology can be combined with the research of Professor Bian Liming's team to develop more multifunctional fiber materials with biocompatibility and degradability for nerve regeneration and tissue repair.

Technology Promotion and Scale-up Production: Electrospinning technology is efficient and scalable, and is suitable for large-scale production of high-performance fiber materials. Combined with the research results of Professor Bian Liming's team, it can further promote the industrial application of biomaterials, especially in the fields of nerve regeneration and tissue engineering.
Expanding the material system: Electrospinning technology can be used to prepare a variety of high-performance fiber materials, including polymers, ceramics and metals. Combined with the research of composite silk protein and dynamic cross-linking network, more multifunctional fiber materials with biocompatibility and environmental friendliness can be developed for nerve regeneration and tissue repair.
In-depth research and process optimization: Future research can focus on the formation mechanism and performance optimization of fibers during electrospinning, combined with advanced characterization techniques (such as transmission electron microscopy, X-ray diffraction) and theoretical simulation, to further reveal the structure-performance relationship of fiber materials.
Electrospinning Nanofibers Article Source:
https://doi.org/10.1016/j.bioactmat.2023.10.026